首页 > 技术分享 >

【学术文章】3dmax快速制作绳子的技巧分享!_完美动力教育

作者:完美动力教育      发布时间:2023-08-04 00:51:13

哈喽大家好,今天我们来分享3dmax中一个制作绳子的小技巧,话不多说,下面大家就和我一起来做吧!
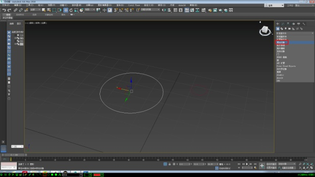
01.首先我们先建一个圆柱体,在圆柱提上提取一条曲线,如下图操作:
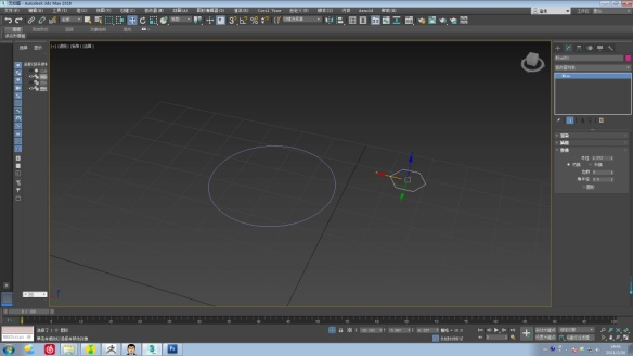
02.提取曲线后,在旁边建一个线框多边形,做放样命令。如下图:
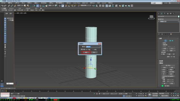
03.对放样物体继续调整相应的参数,如扭曲处理等,参考下图:
这里可以根据自己的需求把线段数做适当的调整。
04.我们再把生成后的模型转变成可编辑多边形,再次提取如图所示曲线,再次生成模型就可以得到我们想要的绳子模型。
大家可以用这种方法制作出各种缠绕的绳子,只要画出曲线的走向即可,后面的方法相同。本期教程就分享到这里,希望能对大家有所帮助~